サービス・ライフサイクルの課題解決を支援するポールトゥウィン株式会社(本社:愛知県名古屋市、代表取締役 CEO:橘 鉄平、代表取締役COO:志村 和昭、以下「ポールトゥウィン」)は、生成AIによる完全自動型のE2Eテスト設計システムを開発し、社内での業務利用を開始したことをお知らせします。本システムはソフトウェアテスト業務用のAIシステムで、生成AIがシステムコードを解析してE2Eテストの設計を完全に自動生成するという点で、市場に新たな選択肢を提供していくソリューションだと自負しております。
従来、専門エンジニアが多くの時間を費やしていたテスト設計をAIが自動化することで、開発現場の生産性を大幅に向上させることが可能です。近年、ソフトウェア開発の現場ではアジャイル開発や生成AIの普及により、開発サイクルが急速に短期化しています。その一方で、品質保証のスピードと精度をいかに両立するかが大きな課題となっており、本技術はそのボトルネックを根本から変える可能性を秘めています。
ポールトゥウィンは、長年にわたり培ってきたゲームデバッグおよびソフトウェアテストの知見を基盤に本システムを開発。テストエンジニアがより創造的かつ付加価値の高い業務に集中できる環境を実現します。
なお、E2Eテスト(End-to-Endテスト)とは、システム全体の流れをユーザー視点で検証するテストのことです。単体テストや結合テストのように個々の機能を対象とするのではなく、実際の業務フローや利用シナリオに沿ってシステム全体が正しく動作するかを確認する工程を指します。

↑生成AIによる自動テスト設計システムの実機画面
実際の画面を用いた開発担当者による解説を以下よりご覧いただけます。
▶ デモ動画(YouTube):https://youtu.be/dqqxLJ2lzWQ
生成AIによる自動テスト設計システムについて
■特徴
①AIによるコード解析で動的にテスト設計を自動生成
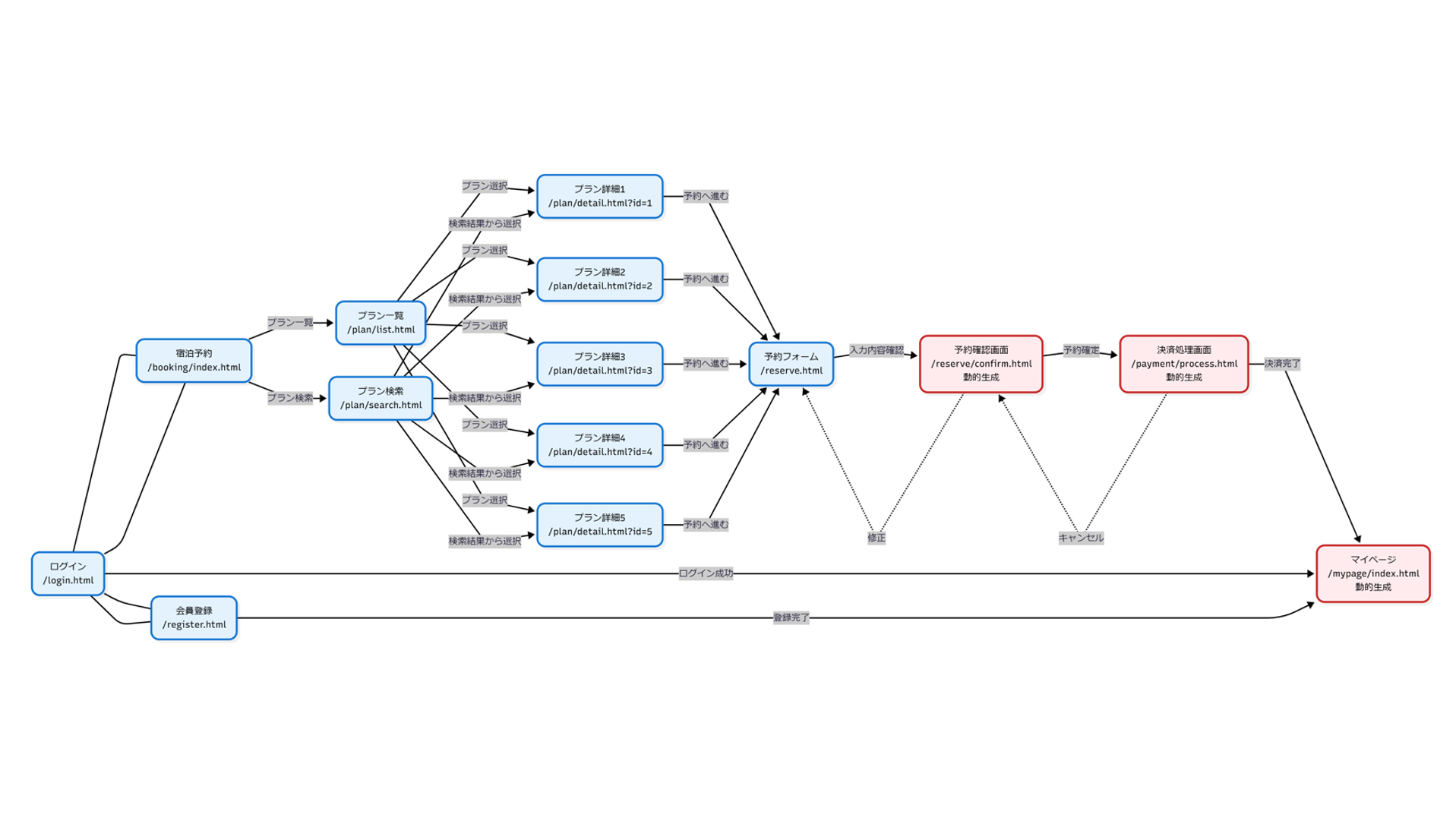
対象システムのコードを解析し、E2Eテストケースを自動的に生成します。シナリオ分岐や例外処理も含め、テストカバレッジを自動で最適化します。

↑本システムで自動生成された画面遷移図
②探索的テスト設計への対応
従来のスクリプト型テストだけでなく、探索的なテストパターン設計にも対応。未知の動作や潜在的リスクの検出をAIが支援します。
③手動・自動テスト双方に対応する柔軟性
手動テスト向けの設計書生成と、自動テスト用スクリプト生成の両方に対応し、既存のQAフローにシームレスに統合可能です。

↑本システムで自動生成されたテスト項目書(手動テスト用)
■ 技術的位置づけ
このAIシステムは、既存のE2Eテスト自動設計ツールの多くが限定的なシナリオ生成にとどまる中で、システムコードの解析から探索的テスト設計までを完全自動化する点で独自性を持っています。また、一般的な自動テスト設計ツールの多くは各社独自プラットフォーム内での利用を前提としており、汎用的な自動テスト設計ツールとして実用化したという点において、他の多くのシステムとの差別化を図っています。
さらに、汎用的な生成AIモデル群における同一条件下でのテストケース自動生成数の比較では、他の生成AIモデルが数十件前後の出力にとどまるのに対し、本システムでは251件を自動生成。汎用モデルを大きく上回る成果を示しました。
この結果からも、本ツールがテスト設計に特化した独自のAIモデルとして、より精緻かつ実用的なテスト設計を可能にする新しいアプローチを実現していることが明らかとなりました。

↑社内検証環境における同一条件下の比較結果(2025年10月20日時点、当社調べ)
■ 今後の展望
本システムは、今冬にテストコード生成および補正機能への対応を予定しています。これにより、AIがテスト設計だけでなく、テストコードの自動生成・自動補正までを一貫して実行できるようになり、テストプロセス全体の効率化がさらに進む見込みです。
本システムの業務利用を通じて、テスト設計から実行までのリードタイム短縮や品質保証工程の最適化を実現し、クライアントに対してより高品質かつ迅速な検証サービスを提供してまいります。ポールトゥウィンは、AI活用による生産性向上と品質強化の両立を図りながら、クライアントの開発現場に新たな価値を創出していきます。
VPoAIS(Vice President of AI Strategy)久保雅之
本システムは、ポールトゥウィンが長年にわたり蓄積してきたテスト設計の知見と、最新の生成AI技術を融合させた成果です。私たちは、テスト工程における“思考の自動化”に挑戦し、人の経験や直感をAIが補完できる新しいテスト設計のあり方を目指しました。実際の業務利用においては、テスト設計から実行までのリードタイムが大幅に短縮され、テストケースの網羅性も向上しています。これにより、クライアントに提供する検証サービスの品質とスピードの両立が実現できつつあります。
今後もAIを活用した効率化にとどまらず、テストエンジニアがより創造的な検証活動に集中できる環境づくりを進め、クライアントの開発現場に新たな価値を提供していきたいと考えています。

ポールトゥウィン株式会社
VPoAIS(Vice President of AI Strategy) 兼 先端技術研究室 室長
久保雅之(くぼ まさゆき)
ポールトゥウィン株式会社Vice President of AI Strategy(VPoAIS)、先端技術研究室 室長。
早稲田大学大学院修了 修士(国際経営学)。富士通、NTTデータ、ヤフー、マイクロソフトを経て起業。複数の企業で戦略部門を歴任したのち、2023年よりポールトゥウィン株式会社に参加。現在は全社のAI戦略および新規事業企画を担当。
ポールトゥウィン株式会社について
ポールトゥウィン株式会社は、ゲームデバッグ・ソフトウェアテスト・ネットサポート事業など、ITサービスを主な事業とする会社です。1994年にゲームデバッグ事業を立ち上げ、創業5年で800%の成長率を達成。以来、ゲームデバッグ事業においてパイオニア的存在として歩み続けています。
また、2022年2月にはグループ会社を吸収合併。Eコマース不正対策やカスタマーサポートを通じて多様なWebサービスを支えてきた「ピットクルー」、ソフトウェアテストや品質コンサルティングによる不具合解消に貢献してきた「クアーズ」と共に、新たなスタートを切りました。ゲーム業界、EC業界を中心として様々なお客様の課題解決に取り組んでまいりました。 それらで培った知識とノウハウ、多様な人材を活かして世の中のサービスやプロダクトの品質および価値向上に取り組んでまいります。
【 会社概要 】
社名:ポールトゥウィン株式会社(Pole To Win, Inc.)
本社所在地:愛知県名古屋市千種区今池1-5-9
代表取締役CEO:橘 鉄平
代表取締役COO:志村 和昭
事業内容:デバッグ・ネットサポート・ソフトウェアテスト
設立: 1994年1月20日
コーポレートサイト:https://www.ptw.inc/
サービスサイト :https://www.service.ptw.inc/
note :https://note.com/ptw_note
公式X :https://x.com/Pole_To_Win_
報道関係の方からのお問い合わせ先
ポールトゥウィン株式会社
広報担当:高津 / 大西
MAIL:pr@ptw.inc